Schneller zum Ziel

Überwachung von CIP-Reinigungsverfahren

CIP-Reinigungsverfahren haben sich in der pharmazeutischen Industrie als gängiges Verfahren zur Reinigung von Anlagen und Behälter etabliert.

Überwachung von CIP-Reinigungsverfahren

  • Die Neuentwicklung hilft dabei, die neuen Anforderungen an eine Reinigungsvalidierung schnell und effektiv umzusetzen. Gleichzeitig trägt diese Entwicklung zur kontinuierlichen Überwachung des kompletten CIP-Prozesses bei und entspricht damit der PAT (Process Analytical Technologies)-Initiative der FDA.
  • Die Reinigungsvalidierung von neuen CIP-Prozessen wird stark beschleunigt, weil die Online-TOC-Analyse die Laboranalysezeiten für TOC eliminiert. Eine Reduzierung des Reinigungsmitteleinsatzes und ein größeres Einsparungspotential an Pharmawasser sind möglich.
Überwachung von CIP-Reinigungsverfahren
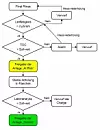
Die im Letzanalyze-CIP ablaufenden Prozessschritte
Die im Letzanalyze-CIP ablaufenden Prozessschritte
Probenahmeeinheit
Probenahmeeinheit

Dies liegt zum einen an der guten Reproduzierbarkeit der Reinigung und zum anderen an der guten Validierbarkeit solcher Reinigungsverfahren. Die modernen CIP-Reinigungsverfahren sind effizient, standardisiert, ressourcenschonend und sicher in der Anwendung.

Um den Reinigungserfolg eines CIP-Reinigungsverfahrens reproduzierbar zu gewährleisten, ist eine Validierung unerlässlich. Eine Möglichkeit zur Probenahme im Rahmen der Reinigungsvalidierung des CIP-Reinigungsverfahrens ist die Analyse des Final Rinse. Gegenwärtig werden zur Analyse des Final Rinse eine Online-Messung der Leitfähigkeit sowie weitere Offline-Messungen durchgeführt. Während die Online-Leitfähigkeitsanalyse vorwiegend Rückschlüsse über das Vorhandensein anorganischer Rückstände zulässt, können über die Offline-Messungen spezifische Stoffe deren Ursprung – organisch oder anorganisch ist – nachgewiesen werden. Das Beispiel einer solchen Messung ist die Analyse des TOC-Gehalts.

Von Nachteil bei dieser Vorgehensweise sind hohe Kosten infolge von Stillstandszeiten und der Analysen im Labor. Darüber hinaus können durch die Online-Leitfähigkeitsanalyse ausschließlich anorganische Stoffe detektiert werden, organische Stoffe hingegen werden nicht berücksichtigt. Ein weiterer Nachteil ist die erhöhte Gefahr einer Kontamination des Wassers aufgrund der manuell durchgeführten Probenahme. Um diese Schwachstellen zu umgehen, wurde die Messstation Letzanalyze-CIP entwickelt.

Nachteile aus dem Weg geräumt
Die vollautomatische Messstation kann zeitgleich zum Überprüfen von zwei verschiedenen CIP-Systemen genutzt werden. Die Messstation besteht aus folgenden Hauptkomponenten:

  • zwei Online-Leitfähigkeitssonden (eine Sonde pro CIP-System);
  • Online-TOC-Messgerät LetzTOC;
  • vollautomatisierte Probenahme zur Offline-Analyse im Labor (zwei Flaschen pro CIP-System).

Die Messstation verfügt über zahlreiche neue Funktionen:

  • Füllstands- und Montageüberwachung für Probenahmeflaschen. Diese Funktion verhindert eine Überfüllung während der vollautomatischen Probenahme und überwacht die korrekte Montage der Flaschen;
  • Hygienepumpe für einen der beiden Messkreisläufe. Diese Funktion bietet gerade für kleine CIP-Systeme den Vorteil, dass bei keiner vorhandenen Umwälzpumpe, die installierte Pumpe genutzt werden kann. Diese Pumpe baut den benötigten Vordruck selbstständig auf;
  • Anschlüsse, Verrohrung und Programmierung zur vollautomatischen Reinstdampf-Sterilisation der Verrohrung;
  • Anschlüsse, Verrohrung und Programmierung zur vollautomatischen Trocknung des Systems mit gereinigter Druckluft nach einer Reinstdampf-Sterilisation;
  • speicherprogrammierbare Steuerung, Datendokumentation und Fernwartung mit Industrie PC (Part11).

Wenn Wasser das Lösemittel für den Final Rinse ist, kann nach dem Erreichen einer definierten Leitfähigkeit die TOC-Messung mit dem Online-TOC-Messgerät erfolgen. Dabei wird der TOC-Wert direkt durch die Messung des durch die UV-Oxidation entstandenen Kohlendioxids ermittelt. Die Messung erfolgt mit einem NDIR-Detektor. Die hierbei verwendete Infrarot-Wellenlänge ist selektiv für das während der Oxidation generierte CO2. Das Prinzip ermöglicht die Messung von hohen TOC-Werten von bis zu 8.000 ppb. Ist ein definierter TOC beim Final Rinse erreicht, kann eine Freigabe für den anschließenden Produktionsschritt mit dem Status „At-Risk“ und die vollautomatische Flaschenabfüllung im geschlossenen System erfolgen. Weitere Wasseranalysen, spezifisch oder unspezifisch, können im Labor durchgeführt werden. Sollten die resultierenden Messwerte den zuvor definierten Vorgaben entsprechen, so kann das CIP-Reinigungsverfahren abschließend mit dem Status „Secure“ freigegeben werden. Um eine Keimbildung innerhalb der Messstation sicher zu verhindern, kann das System vor dem nächsten Reinigungsprozess mit Reinstdampf sterilisiert werden. Die im Letzanalyze-CIP ablaufenden Prozessschritte zeigt das abgebildete Schema.

Welche Vorteile bietet die Messstation?
Die Messstation ist auf Rollen montiert und kann somit als mobile Einheit eingesetzt werden. Die Neuentwicklung dient der Beschleunigung der Reinigungsvalidierung und zur kontinuierlichen Überwachung des kompletten CIP-Prozesses, entsprechend der PAT (Process Analytical Technologies) Initiative der FDA. Die Reinigungsvalidierung von neuen CIP-Prozessen wird stark beschleunigt, weil die Online-TOC-Analyse die Laboranalysezeiten für TOC eliminiert. Eine Reduzierung des Reinigungsmitteleinsatzes und ein größeres Einsparungspotential an Pharmawasser sind möglich. Da beim Online-TOC-Gerät insgesamt sieben Eingangskanäle zur Verfügung stehen, können auch Proben separat gemessen werden. So können zum Beispiel der SST (System Suitability Test) und die Kalibrierung erfolgen, ohne das geschlossene System zu öffnen.

Die EU-Kommission hat die Kapitel 3 und 5 des EU-GMP-Leitfadens veröffentlicht. Das Kapitel 3 „Räumlichkeiten und Ausrüstungen“ wurde im Abschnitt 6 erweitert, um das Vermeiden von Kreuzkontamination zu stärken. Diese Änderungen wurden mit den Inhalten in Kapitel 5 „Produktion“ in Zusammenhang gestellt. Die Kapitel 3 und 5 wurden in direkter Verbindung zur EMA-Richtlinie „Guideline on setting health based exposure limits for use in risk identification in the manufacture of different medicinal products in shared facilities“ gestellt. Das Kapitel 3 und 5 im EU-GMP-Leitfaden sowie die EMA-Richtlinie stellen die Wichtigkeit zum Vermeiden einer Kreuzkontamination heraus. Damit ist klar definiert das eine Reinigungsvalidierung strenger durchgeführt werden muss. Der neue Annex 15 stützt diese Forderung und definiert die Vorgehensweise zur Reinigungsvalidierung. Diese Anforderungen führen dazu, dass die Grenzwerte neu berechnet werden müssen. Möglicherweise entstehen dadurch signifikant kleinere Grenzwerte. Diese Grenzwerte beziehen sich nicht nur auf Wirkstoffrückstände, sondern auch auf einen maximal zulässigen Reinigungsmittelrückstand.

Deshalb ist es wichtig, selbst kleinste Verunreinigungen möglichst präzise nachzuweisen und Verunreinigungen während der Probenahme auszuschließen. Durch die in der Messstation integrierte vollautomatische Probenahme kann das Risiko einer Kontamination während der Probenahme deutlich reduziert werden.
Die gesamte Probenahmeeinheit kann über Aseptik-Clampverbindungen montiert und demontiert werden. Somit kann die gesamte Einheit zur Analyse ins Labor gebracht werden, ohne die Flasche einzeln zu entfernen.

Neben der online Leitfähigkeitsmessung ist eine Online-TOC-Messung integriert. Diese bietet den Vorteil, organische Arzneimittelrückstände schnell zu erfassen und auf Kontaminationen organischen Ursprungs entsprechend reagieren zu können.

Das Letzanalyse-CIP kann auch zur Entwicklung von Reinigungsverfahren eingesetzt werden. So können zum Beispiel Spülzyklen während der Entwicklung des Reinigungsverfahrens angepasst werden, ohne das Ergebnis der lang andauernden Offline-Analyse abwarten zu müssen. Die Online-TOC-Messung ermöglicht zudem ein schnelles Ergebnis auf Reinigungsmittelrückstände im Finale Rinse. Somit können mithilfe der Messung die Kosten für externe TOC-Messungen und Stillstandszeiten deutlich reduziert werden. Darüber hinaus können die neuen Anforderungen hinsichtlich der Reinigungsmittel und deren Abwesenheit umgesetzt werden.

Draft zum Annex 15 EU GMP-Leitfaden

Entwurf der SWP-Guideline

Powtech Halle 3 – 548

Unternehmen